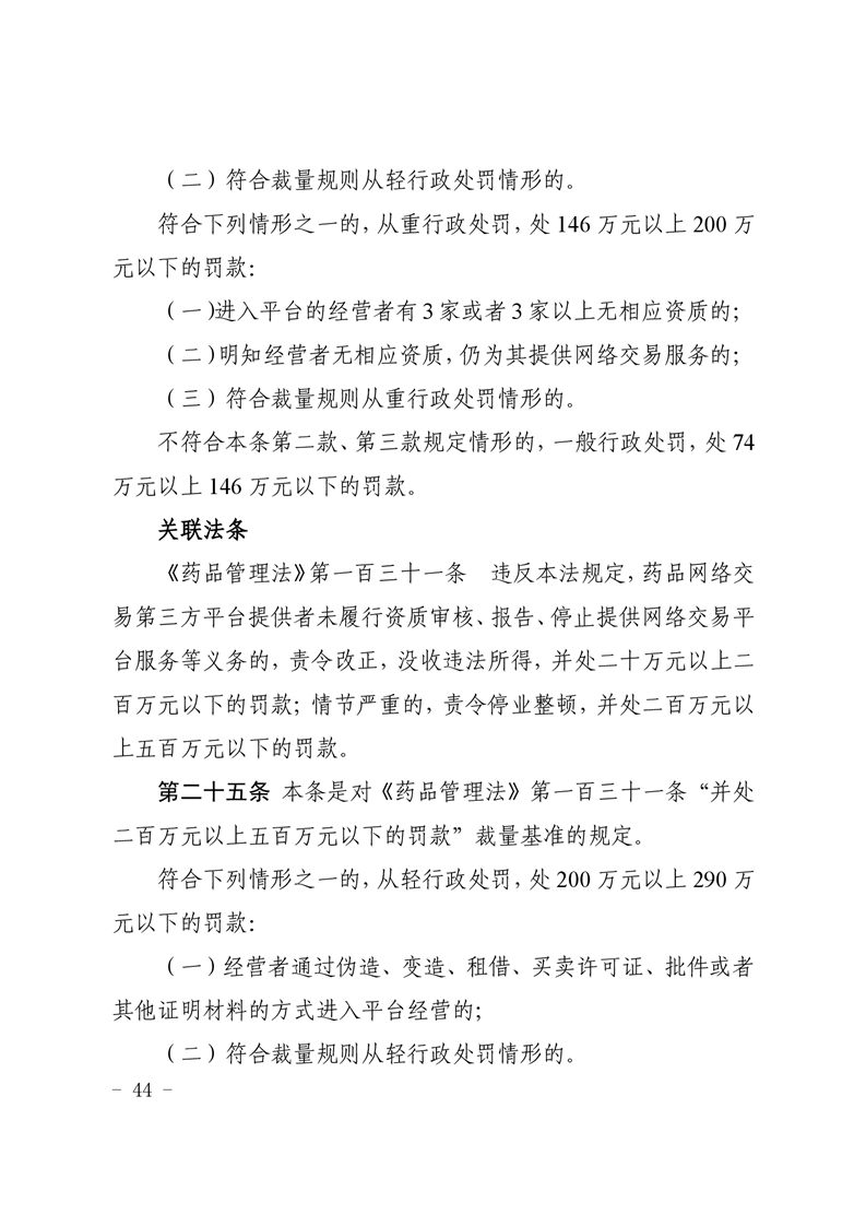
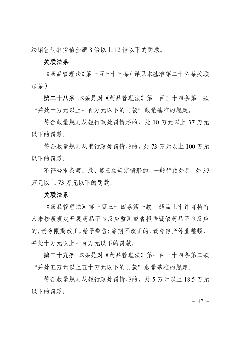
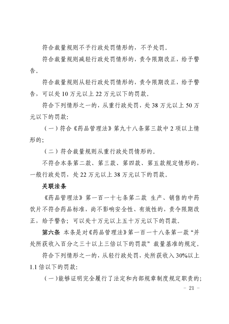
政府信息公开

四川省药品医疗器械化妆品行政处罚裁量适用规则

来源:安居区市场监管局 发布时间:2023-01-31 15:12 浏览次数: 字体: [ ] 打印







































































扫一扫在手机打开当前页