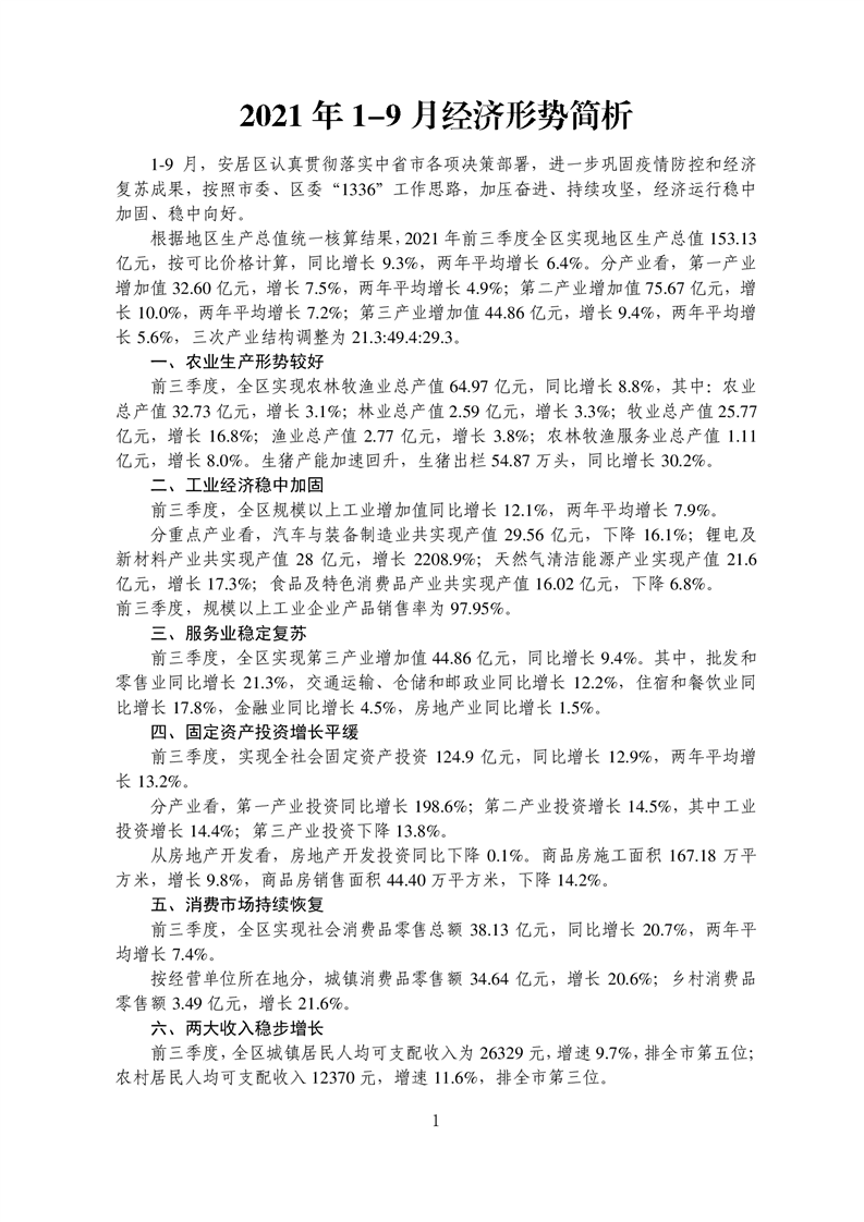
政府信息公开

2021年9月安居月报

来源:安居区政府门户网 发布时间:2021-11-02 15:58 浏览次数: 字体: [ ] 打印


























扫一扫在手机打开当前页